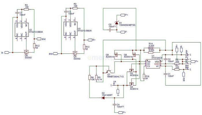
Ochranný a nabíjecí modul pro dva Li-Ion články s kontrolou každého článku samostatně.
Technické parametry:
nabíjecí napětí 8,4–9VDC
max.nabíjecí i vybíjecí proud 10A (špičkově 20A)
ochrana proti zkratu
ochrana proti přetížení (max.20A)
ochrana proti přebíjení <4,25±0,05V
ochrana proti vybití >2,9V±0,05V
vnitřní odpor: 300miliohm
rozměry: 47×24×4mm
Upozornění:
Moduly je nutné aktitovat vyšším napětím na pinech P+ a P- než je na B+ a B-. Např. připojením nabíječky.
Toto nabuzení je potřeba opakovat pokaždé, když se baterie odpojí.
Výrobek není samostatně funkční celek, vyžaduje odbornou montáž.
Fotogalerie
Napište nám svůj dotaz



